大整治!濠江持續推進道路交通環境秩序突出問題專項治理
2021-06-13 01:26
來源:區城管局、今日濠江新媒體
發布機構:
【字體:
大
中
小
】
▌黨史學習教育“我為群眾辦實事”專欄
黨史學習教育開展以來,濠江區城市管理和綜合執法局圍繞群眾“操心事、煩心事、揪心事”,扎實推進交通運輸執法領域突出問題專項整治工作,積極搭建載體、創新方式方法、彰顯執法“溫度”,努力把黨史學習教育成果轉化為“我為群眾辦實事”的具體行動。
近期,濠江區以“降事故、保安全、保暢通、保整潔”為目標,從5月24日起開展交通環境秩序大整治行動。行動中,區城管執法局突出整治重點,持續推進道路運輸市場整治特別是“兩客一危一重貨一面”監管,加強校園周邊等場所非法營運社會車輛、施工路段泥頭車的查處力度。同時,加強與交警部門聯勤聯動及溝通協作,開展聯合治超,對群眾投訴舉報、相關部門移交的案件,通過實施信息共享,通知違法違規當事人到該局接受處理,有效加快查辦速度。


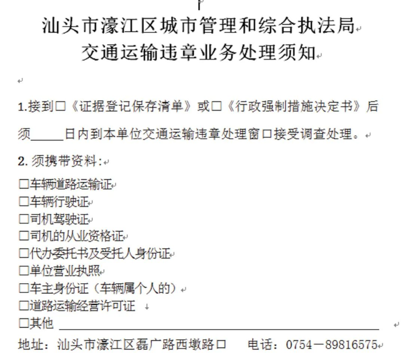
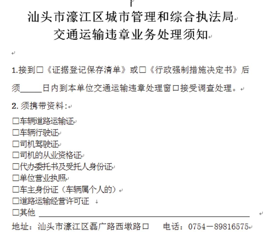
階段來,共查處各類案件34宗,其中包括社會車輛非法營運1宗,客車違法違規3宗,公交車違規1宗,駕培違規1宗,泥頭車揚撒8宗,從業人員違規、未攜帶證件等6宗,吊銷道路運輸證4宗,并與交警部門聯合治超查處貨車超限超載10宗,責令卸載貨物406.07噸,教育糾正輕微違規8宗,巡查發現并攔截違規上路拖拉機一輛,移交交警部門處理。 在辦理交通運輸違章處理業務中,時不時會遇到當事人證件攜帶不齊全等情況,為方便當事人辦理違章處理業務,執法人員制作《交通運輸違章業務處理須知》,告知須攜帶的證件、注意事項等事宜,讓當事人“一事不多跑”,有效提高案件辦理效率;耐心為當事人答疑解惑,講解法律法規,提供飲用水、藥品及證件復印等服務,從細節上體現人文關懷,得到群眾一致好評。


近日,區城管局還結合“路政宣傳月”和“我為群眾辦實事”活動,聯合市城區公路事務中心開展題為“愛護公路設施,就是關愛生命”的路面宣傳活動,向過往司機分發治超宣傳小冊子和《廣東省公路條例》等資料,重點宣傳超限超載的危害性、保護公路設施和安全守法運輸的重要性,營造全民愛路護路的良好氛圍。


為給廣大考生提供一個便捷、安全、舒適考試的環境,高考期間,區城管局落實執法人員在金山中學、達濠華僑中學、金中南校等考點協助公安、交警等部門加強考點及周邊交通秩序疏導,為高考學子保駕護航。

下來,區城管局將繼續強化公仆意識和為民服務情懷,加快打造一支政治堅定、素質過硬、紀律嚴明、作風優良、廉潔高效的交通運輸綜合行政執法隊伍,夯實交通安全基礎,加強巡查執法力度,不斷優化提升道路交通環境,切實保障人民群眾出行安全。
?